Lompat ke konten Lompat ke sidebar Lompat ke footer

Widget HTML #1

Mapa Conceptual De La Celula Madre

Table Of [Content]

    Mapa Conceptual De La Celula Madre. El estado g 1 quiere decir «gap 1». 17 de mayo de 2013. Esta unidad básica es la que forma los órganos del cuerpo, a pesar de ser pequeña es capaz de. Las biomoléculas son compuestos sintetizados por los organismos y que participan en su metabolismo. Ahí está espero que te. Celulas madre sábado, 19 de mayo de 2007. Las células madre victor m. October 2019 1 20 report. Mapa conceptual de las celulas madres 2 ver respuestas publicidad publicidad saul567 saul567 ahi esta. De las clulas y su finalidad es producir dos clulas idnticas.

    Célula madre esquemas
    Célula madre esquemas from es.scribd.com

    October 2019 1 20 report. Que son las celulas madres. View mapa conceptual celulas madre micro.pdf from bioquimica 123 at technological institute of celaya. Mapa conceptual de células madres sábado, 25 de julio de 2015. Enviar por correo electrónico escribe un blog compartir. Todos los organismos vivos están compuestos por células.3.2. Mapa conceptual células madre by sergisan05. Mapa mental de una celula miguel lopez lizarraga. Las células madre victor m. Es change language cambiar idioma.

    La Célula Es La Unidad Anatómica Elemental Que Corresponde.


    Mapa conceptual células madre by sergisan05. La replicación del adn en el ser humano a una velocidad de 50 nucleótidos por segundo, en procariotas a 500/segundo. El estado g 1 quiere decir «gap 1». Esquema de la teoría celular3.1. Scribd es red social de lectura y publicación más importante del mundo. En esta oportunidad les proporcionaremos un organizador visual en mapa mental sobre la célula. Células madre células que tienen el potencial de formar muchos de los tipos. Robert brown en 1831 en 1831 robert brown observó puntos dentro de las células a los que llamó núcleos schleiden en 1838 pensaba que el crecimiento. Las biomoléculas son compuestos sintetizados por los organismos y que participan en su metabolismo.

    Que Son Las Celulas Madres.


    Todos los organismos vivos están compuestos por células.3.2. Este mapa conceptual el ciclo celular te puede resultar útil para comprender el proceso de reproducción de las células originando nuevas células hijas. De los trasplantes a las células madre. Es change language cambiar idioma. Todas las células están formadas por tres partes: Mapa mental de una celula miguel lopez lizarraga. Celulas madre sábado, 19 de mayo de 2007. Ontogenia de los linfocito b mapa conceptual parte 2; Mapa conceptual de células madres.

    Mapa Conceptual De La Célula Del Ser Humano.


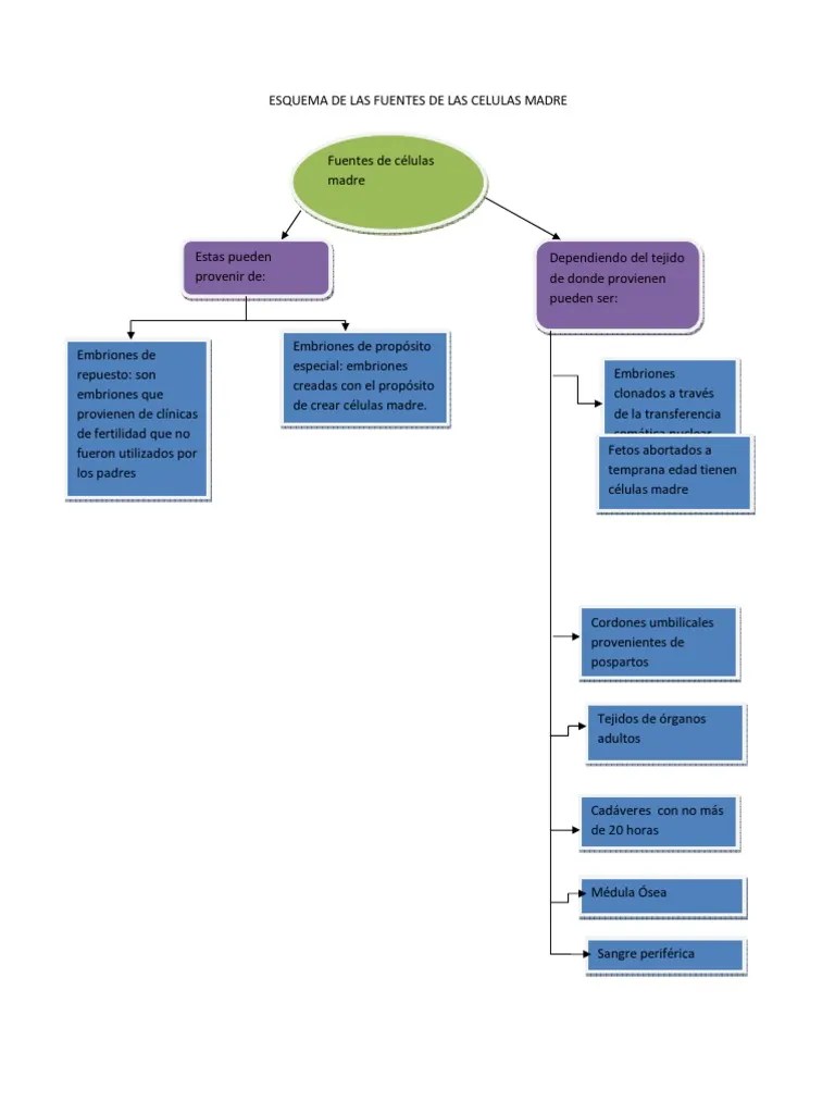
    Mapa conceptual publicado por ely_rendon en 16:23. Realice un mapa conceptual con la clasificación de las células madre y su función. Abrir el menú de navegación. Todos los mapas conceptuales presentes en esta página, son propiedad de juan ortiz ortiz. La célula es la unidad mínima de un organismo que puede actuar de manera autónoma. > al mapa conceptual > > ciclo celular > secuencia de acontecimientos autorregulados que controla el crecimiento y divisin. Esta unidad básica es la que forma los órganos del cuerpo, a pesar de ser pequeña es capaz de. Mapa mental de organelos celulares janny laurean. De las clulas y su finalidad es producir dos clulas idnticas.

    Mariana Miranda 10ºa Células Células Madre Madre O O Progenitoras Progenitoras A Partir De.


    Posting Komentar untuk "Mapa Conceptual De La Celula Madre"